Leetcode 2. Add two numbers
Ikki bo'sh bo'lmagan, non-negativ sonlarni taqdim qiluvchi linked list'lar berilgan. Listdagi raqamlar teskari tartibda joylashgan, har bir node bitta raqamdan iborat. Ikki sonni qo'shib, javobini linked list'da qaytaring.
Shartlari:
- Linked listlardagi raqamlar soni
[1, 100]oralig'ida. 0 <= Node.val <= 9- Linked list taqdim qiluvchi sonning birinchi raqamida 0 yo'q.
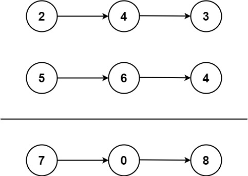
Misol:
Input: l1 = [2,4,3], l2 = [5,6,4] Output: [7,0,8] Tushuntirish: 342 + 465 = 807.

Ishlash tartibi
- Har bir linked list'ni o'qib olib, ularni songa aylantiramiz. Node'lar soni 100gacha bo'lishi bois, songa aylantirish uchun parseInt kamlik qiladi. Uning o'rniga BigInt ishlatamiz.
- Ikki sonni qo'shib, uni string'ga aylantiramiz va teskari o'giramiz (boshini ohiriga - reverse).
- Hosil bo'lgan string'dan linked list yasaymiz.